行业主要上市公司:中国铝业(SH:601600)、南山铝业(SH:600219)、云铝股份(SZ:000807)、神火股份(SZ:000933)、明泰铝业(SH:601677)、中孚实业(SH:600595)、新疆众和(SH:600888)、豪美新材(SZ:002988)、亚太科技(SZ:002540)、天山铝业(SZ:002532)等
本文核心数据:南山铝业;营业收入;细分产品;区域营收;在建工程
1、2024年南山铝业营业收入334.77亿元
山东南山铝业股份有限公司成立于1993年,于1999年在上交所上市。公司形成从热电、氧化铝、电解铝、熔铸、铝型材/热轧-冷轧-箔轧、废铝回收(再生利用)的完整铝加工产业链,主要产品包括上游产品电力、氧化铝、铝合金锭,下游产品涵盖铝板带(汽车板、航空板、罐料)、铝型材(工业型材、建筑型材)、铝箔等多个产品类型,终端产品广泛应用于航空、汽车、轨道交通、船舶、能源、石化、集装箱、工业型材、精品民用型材、高端系统门窗、容器罐、食品包装、电池箔、铝深加工等若干领域。
2019-2024年公司营业收入和净利润波动变化。2024年,公司营业收入为334.77亿元,同比增长16.06%;净利润为48.30亿元,同比增长39.03%。2025年第一季度,公司营业收入和净利润分别为89.81亿元和17.04亿元。整体来看,公司经营情况较好。
![]()
2、2024年南山铝业铝型材业务实现营收39.14亿元
从公司各细分业务的销售情况来看,公司的主要收入来源是冷轧卷/板产品,2024年营收为178.96亿元,其占比高达53.46%;其次是氧化铝粉产品,实现营收84.05亿元,占比为25.11%;铝型材实现营收39.14亿元,占比11.69%。此外,公司还生产和销售铝箔、合金锭、热轧卷/板等产品。
![]()
3、2024年南山铝业境外营收177.57亿元
目前主要客户为中国商飞、美国波音、英国罗罗、法国赛峰等飞机制造厂;宝马、大众、通用等汽车主机厂及国内外知名新能源汽车厂家;中国中车、中车四方、长春客车等轨道交通设备制造厂;华为、苹果、三星等通信企业;百事可乐、中粮集团等食品、饮料企业。成为世界尖端的航空材料供应商俱乐部成员和国内乘用车四门两盖铝板生产商,公司规模和产量稳居铝产业企业前列。
公司产品畅销全国,并远销北美洲、欧洲、非洲、澳洲及东南亚等国家。2024年,公司境外营收177.57亿元,占比为53.04%,境外占比同比增加1.26个百分点。
![]()
4、2024年南山铝业铝型材产量17.25万吨,销量18.36万吨
应用方面,南山铝业生产的工业型材产品主要应用于集装箱、光伏产品、新能源车用铝材、轨道交通等;建筑型材产品主要应用于铝合金门窗、幕墙等,铝箔产品主要应用于动力电池箔、食品软包装、香烟包装、医药包装、空调箔等。
从产销情况来看,2015-2024年,公司铝型材产销量波动变化。2024年,公司铝型材产量17.25万吨,销量18.36万吨,公司铝型材产销量基本保持动态平衡。
![]()
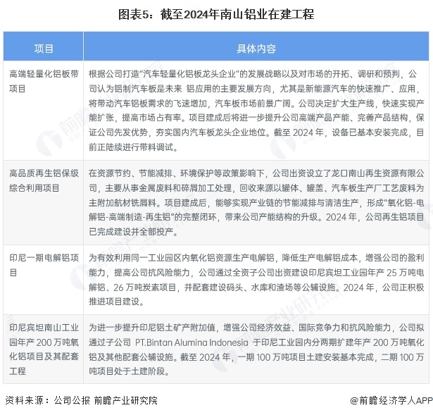
5、公司稳步推进铝产业链的完善、延伸与增值
公司坚持“固本强基、发展高精尖”发展道路,充分发挥自身优势优化“一链两翼”布局,稳步推进铝产业链的完善、延伸与增值,助推企业主要经营指标稳中有进。通过产业链的延伸增值、新质生产力的培育与运用,推动经营水平和发展质量提升,重点聚焦高附加值产品,向巩固基础、突破高端、创新驱动、延伸增值、循环发展等方向实现纵深发展。截至2024年年底,公司在建工程项目汇总如下:
![]()
更多本行业研究分析详见前瞻产业研究院《全球及中国铝型材行业发展前景展望与投资战略规划分析报告》
同时前瞻产业研究院还提供产业新赛道研究、投资可行性研究、产业规划、园区规划、产业招商、产业图谱、产业大数据、智慧招商系统、行业地位证明、IPO咨询/募投可研、专精特新小巨人申报、十五五规划等解决方案。如需转载引用本篇文章内容,请注明资料来源(前瞻产业研究院)。
微信咨询
微信扫一扫
联系我们

联系电话17329906373
返回顶部